
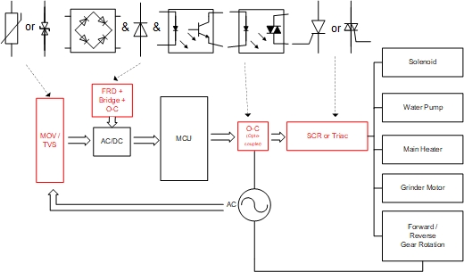
人们把电子技术应用到咖啡机上,实现了磨粉、压粉、装粉、冲泡、清除残渣等酿制咖啡全过程的自动控制,创造了全自动电子咖啡机。 应用于消费电子领域,AG贵宾会微电 能提供比较齐全的元件解决方案。比如:AC 输入端防浪涌的压敏电阻(MOV)、电源部分用快恢复二极管(FRD, fast recovery diode)及整流桥(Bridge)、光电隔离器件(Opto-coupler)、控制负载通断的可控硅(SCR & Triac)等。
| Product Name |
IT(RMS)_Max (A) |
ITSM_Max @ f = 50Hz (A) |
VDRM_Min (V) |
IGT_I_Max(mA) | IGT_II_Max (mA) |
IGT_III_Max (mA) |
IGT_IV_Max (mA) |
TJ_Max (°C) |
JJM Package |
|---|
| JST131V-600D | 1 | 10 | 600 | 5 | 5 | 5 | 10 | 125 | SOT-223 |
|---|
| JST26Z-600BW | 25 | 250 | 600 | 50 | 50 | 50 | - | 125 | TO-3P |
|---|
| JCT612C | 12 | 140 | 600 | 15 | - | - | - | 125 | TO-220C |
|---|
| Product Name |
VISO_Max (VRMS) |
VDRM_Min (V) |
IFT_Max(mA) | VCEO_Max (V) |
dv/dt (V/μs) |
TOPR (°C) |
JJM Package |
|---|
| JOC3063 | 5000 | 600 | 5 | - | 1000 | -40 ~ 100 | DIP6 |
|---|
| JOC817X1 | 5000 | 6 | 60 | 35 | - | -55 ~ 110 | DIP4 |
|---|
| Product Name |
IF_Max (A) |
VF_Max @ IF(V) |
VRRM_Min (V) |
IR_Max @ VRRM(μA) | IFSM_Max (A) |
JJM Package |
|---|
| JSPX240A | 2.0 | 0.55 | 40 | 100 | 50 | SMA |
|---|
| ES1J | 1.0 | 1.70 | 600 | 5 | 30 | SMA |
|---|
| ES2D | 2.0 | 0.95 | 200 | 5 | 50 | SMB |
|---|
| Product Name |
IO_Max (A) |
VF_Max @ IF = 1.0A(V) |
VRRM_Min (V) |
IR_Min@ VRRM_Max(μA) | IFSM_Max (A) |
JJM Package |
|---|
| MB6S | 1 | 1.1 | 600 | 5 | 30 | MBS |
|---|
| ABS6 | 1 | 1.1 | 600 | 5 | 35 | ABS |
|---|
| ABS26 | 2 | 1.1 | 600 | 5 | 60 | ABS |
|---|
| Product Name |
Varistor ContinuousVoltage VRMS_Max (V) |
Maximum Allowable DC Voltage(V) |
Energy (10/1000μs)Standard(J) |
Withstanding Surge Current 8/20μsStandard (1 time) (A) | Varistor Voltage@ 1mA (V) |
Capacitance@ 1kHz(pF) |
|---|
| JJV07D471K | 300 | 385 | 56.0 | 1200 | 470 (423 ~ 517) | 105 |
|---|
| JJV10D241K | 150 | 200 | 50.4 | 2500 | 240 (216 ~ 264) | 420 |
|---|
| JJV14D561K | 350 | 460 | 150.0 | 4500 | 560 (504 ~ 616) | 360 |
|---|
本网站使用cookie。继续浏览本网站,即表示您同意我们使用cookies。